Looking for Class 7 History Chapter 3 The Delhi Sultans notes, NCERT solutions, summary, or important questions? This complete guide gives you Chapter 3 question answers, key terms, short notes, and quick revision points exactly as required for school exams. All NCERT Class 7 History solutions for “The Delhi Sultans” are explained in simple language so you can understand the chapter easily, revise faster, and score higher in tests.
Let’s recall (Chapter 3 The Delhi Sultans)
1. Which ruler first established his or her capital at Delhi?
Answer: The Tomara Rajputs first made Delhi their capital, and later the Chauhans continued Delhi’s importance before the Sultanate period began.
2. What was the language of administration under the Delhi Sultans?
Answer: Persian was used as the official language of administration, and many court histories were written in it.
3. In whose reign did the Sultanate reach its farthest extent?
Answer: The Sultanate reached its widest spread during Muhammad Tughluq’s reign, when campaigns covered a very large region.
4. From which country did Ibn Battuta travel to India?
Answer: Ibn Battuta travelled from Morocco in North Africa to visit India in the fourteenth century.
Let’s understand (Chapter 3 The Delhi Sultans)
5. According to the “circle of justice”, why was it important for military commanders to keep the interests of the peasantry in mind?
Answer: The army’s salaries came from land revenue, which depended on peasants being secure and prosperous. If peasants were treated justly, they could pay taxes, keeping the army and state strong.
6. What is meant by the “internal” and “external” frontiers of the Sultanate?
Answer: Internal frontiers were nearby regions supporting garrison towns, where forests were cleared and settlements expanded. External frontiers were distant areas like parts of the south, reached through military expeditions.
7. What were the steps taken to ensure that muqtis performed their duties? Why do you think they may have wanted to defy the orders of the Sultans?
Answer: Their posts were non-inheritable, they were transferred often, and accountants checked revenues and troop strength. Some resisted to keep local power, avoid transfers, and retain more revenue and influence.
8. What was the impact of the Mongol invasions on the Delhi Sultanate?
Answer: Persistent threats led to large standing armies, new or reorganised garrison towns, stricter revenue control, and strict market or monetary policies to fund defence and maintain stability.
Let’s discuss (Chapter 3 Class 7 History)
9. Do you think the authors of tawarikh would provide information about the lives of ordinary men and women?
Answer: Only a little. They wrote for rulers, focused on courts and elites, and lived mostly in cities, so village lives, women’s experiences, and common people were often ignored or briefly mentioned.
10. Raziyya Sultan was unique in the history of the Delhi Sultanate. Do you think women leaders are accepted more today?
Answer: Raziyya faced strong bias because leadership was seen as male. Today acceptance is broader with legal rights and many role models, though social attitudes still vary and challenges remain.
11. Why were the Delhi Sultans interested in cutting down forests? Does deforestation occur for the same reasons today?
Answer: They cleared forests to expand farming, support garrisons, control routes, and settle revenue-paying peasants. Today reasons include agriculture, cities, infrastructure, and industry, though environmental impacts are more widely addressed.
12. Find out whether there are any buildings built by the Delhi Sultans in your area. Are there any other buildings in your area that were built between the twelfth and fifteenth centuries? Describe some of these buildings, and draw sketches of them.
Answer: Identify nearby Sultanate-era sites like mosques, gateways, or stepwells; note features such as pointed arches, domes, thick walls, and west-facing mihrabs. Compare with temples or forts from the same centuries, describing materials, plans, and carvings, and add labelled sketches of key elements.
Last‑minute revision guide for Class 7 History, Chapter 3: The Delhi Sultans
Big picture
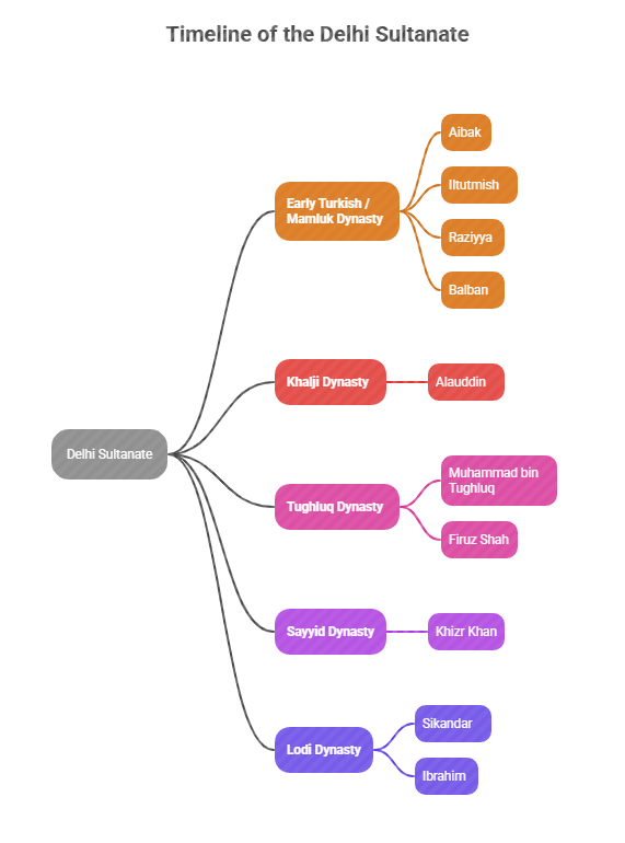
Table: Rulers of Delhi (NCERT)
Here is the NCERT timeline of major dynasties and rulers of Delhi. It helps you see when each dynasty ruled and who the key rulers were.

- Delhi became important from the 12th century, first under the Tomaras and Chauhans; the Delhi Sultanate began in the 13th century and expanded to control vast regions.
- Five successive dynasties ruled from Delhi: Early Turkish (Mamluk/Slave), Khalji, Tughluq, Sayyid, and Lodi.
- Key themes: administration in Persian, garrison towns, internal vs external frontiers, revenue systems, and responses to Mongol threats.
Key rulers and dynasties
Comparison Table: Alauddin Khalji vs Muhammad bin Tughluq
| Feature | Alauddin Khalji (1296–1316) | Muhammad bin Tughluq (1325–1351) |
|---|---|---|
| Main Aim | Strengthen army, control markets, protect Delhi from Mongols | Expand empire, reform revenue, shift capital, introduce new currency |
| Military Policy | Built a large standing army; paid soldiers in cash | Also kept a very large army; raised taxes in Doab to fund expenses |
| Defence Against Mongols | Built Siri as a garrison town; strict control on supplies | Emptied old Delhi (Dehli-i-Kuhna) to house troops |
| Market Control | Fixed prices of food, horses, grain, and essentials to lower salary costs; strict market inspectors | No major market regulations like Khalji |
| Revenue System | Land was measured; local chiefs’ rights to collect tax were cancelled | Increased tax in fertile Doab region (led to famine + hardship) |
| Administrative Style | Highly strict, centralised, efficient | Ambitious but many policies failed due to poor planning |
| Experiments/Innovations | Price regulation system | Introduced token currency of brass/copper (failed) |
| Capital Policy | Delhi remained capital | Ordered shift of capital from Delhi to Daulatabad; forced migration failed |
| Impact/Outcome | Strong control, stable revenue, successful defence | Many rebellions; several policies backfired; empire weakened |
- Early Turkish/Mamluk: Qutbuddin Aibak, Iltutmish, Raziyya, Balban.
- Khalji: Alauddin Khalji (army expansion, price control, southern campaigns).
- Tughluq: Muhammad bin Tughluq (large army, token currency, Daulatabad move), Firuz Shah Tughluq.
- Sayyid: Khizr Khan and successors.
- Lodi: Bahlul, Sikandar, Ibrahim; ended in 1526 at Panipat.

Essential terms
- Tarikh/tawarikh: Persian court histories by learned men, focused on rulers and ideals.
- Garrison town: Fortified settlement holding soldiers and supplies.
- Iqta/muqti: Revenue-assigned territory and its holder; collected taxes to maintain troops.
- Kharaj: Land revenue, often around half the peasant’s produce.
- Hinterland: Areas supplying a city/port with goods and services.
- Qibla: Direction of prayer (west in India).
Sources and perspectives
- Inscriptions, coins, architecture, and Persian histories are main sources.
- Court chroniclers lived in cities, wrote for rewards, and often upheld elite, male-centered ideals, so ordinary lives are underrepresented.
Administration highlights
- Bandagan (special slaves) trained for high offices, trusted by Sultans.
- Muqtis rotated, offices non‑hereditary; accountants audited revenues and troop numbers.
- Under Alauddin Khalji: state measured land, canceled chieftains’ tax rights, and centralized revenue.
- Three major taxes: on cultivation (kharaj), cattle, and houses.

Expansion strategy
Map 1 : Selected Sultanate cities of Delhi, thirteenth-fourteenth centuries.

- Internal frontier: Clear forests (Ganga–Yamuna doab), settle peasants, secure trade routes, build forts and towns.
- External frontier: Campaigns into southern India, capturing wealth, elephants, horses, and slaves.
Mongol pressure and responses
To understand why the Delhi Sultans felt threatened, watch this short video showing how quickly the Mongol Empire expanded across Asia.
- Frequent Mongol raids forced big standing armies and costly administration.
- Alauddin: Built Siri garrison town, paid soldiers in cash, imposed market price controls to keep supplies cheap.
- Muhammad bin Tughluq: Emptied Dehli‑i‑Kuhna for troops, shifted residents to Daulatabad, levied extra taxes, tried token currency; measures backfired amid famine and rebellions.
Architecture to notice
Quwwat-ul-Islam Mosque – early Sultanate architecture

- Mosques like Quwwat‑ul‑Islam, Begumpuri, Moth ki Masjid, and Jamali Kamali show evolving styles: arches, domes, courtyards, and west‑facing mihrab.
- Mosques helped express authority and unify diverse Muslim communities.
Women and power
- Raziyya Sultan’s short reign shows ability versus social bias; many nobles resisted a woman ruling independently.
- Chroniclers often reflected gendered expectations in their narratives.
Fifteenth–sixteenth centuries
- After Tughluqs: regional states (Jaunpur, Bengal, Malwa, Gujarat, Rajasthan, south India) flourished with new ruling groups like Afghans and Rajputs.
- Sher Shah Suri (1540–45) reformed administration and influenced Akbar’s later policies.
Exam‑friendly quick facts
- Language of administration: Persian.
- Farthest expansion: Muhammad bin Tughluq’s reign.
- Ibn Battuta’s origin: Morocco.
- Kharaj: Tax on cultivation (about half the produce).
- Purpose of forest clearing: Settle peasants, expand farming, secure supplies and routes.
- Why rotate muqtis: Prevent local power build‑up; ensure accountability.
Typical short answers in a pinch
- Circle of justice: Ruler needs soldiers → soldiers need salaries → salaries come from peasant revenue → peasants pay when prosperous → rulers must ensure justice.
- Internal vs external frontiers: Internal = nearby consolidation and settlement; External = distant conquests (notably south India).
- Impact of Mongols: Larger armies, new garrison towns, tighter revenue, market controls or currency experiments.
Last‑minute tips
- Link rulers to signature policies: Alauddin (cash salaries, price control, Siri), Muhammad Tughluq (token currency, Daulatabad, extra taxes).
- Use vocabulary precisely (iqta, muqti, kharaj, garrison).
- When asked about sources, mention bias towards elites and limited coverage of common people.
- For map or architecture questions, recall Dehli‑i‑Kuhna, Siri, Jahanpanah; point out arches, domes, mihrab orientation.
Good luck—review the terms, match rulers to policies, and practice 40–60 word explanations for core “understand” questions.
Key Terms and Glossary
| Term | Meaning (Simple Explanation) |
|---|---|
| Iqta | Land given by the Sultan to a muqti for collecting tax and maintaining soldiers. |
| Muqti / Iqtadar | Officer in charge of an iqta; collected revenue and supplied troops to the Sultan. |
| Kharaj | Main tax on land, usually about half of the peasant’s produce. |
| Tarikh / Tawarikh | Persian court histories written by learned men; focused on rulers and their activities. |
| Garrison Town | Fortified town where soldiers lived and stored food, weapons, and supplies. |
| Hinterland | Villages and farmland around a city that provided food and goods. |
| Qibla | Direction of prayer for Muslims; in India it is towards the west. |
| Bandagan | Trained slaves of the Sultan who held important administrative and military posts. |
| Internal Frontier | Nearby forested or rural areas brought under control by clearing land and settling peasants. |
| External Frontier | Distant regions conquered through long military campaigns, especially in the south. |
| Token Currency | Copper/brass coins introduced by Muhammad bin Tughluq; people misused them, so the plan failed. |
| Siri / Tughluqabad / Jahanpanah | Fortified cities built by different Sultans to strengthen and protect Delhi. |
MCQs – The Delhi Sultans (Class 7 History Chapter 3)
Quick Quiz: The Delhi Sultans (Class 7)
Ten MCQs | Click an option to reveal the correct answer and a short explanation. Use this for quick revision.
Which language was used for administration during the Delhi Sultanate?
Who shifted his capital from Delhi to Daulatabad?
What was the “iqta”?
Which ruler introduced strict market control to keep prices low?
The Mongol threat mainly affected which part of the Delhi Sultanate?
Which dynasty ruled first in the Delhi Sultanate?
What was kharaj?
Which Sultan built the city of Siri as a garrison town?
Raziyya Sultan was unique because she was:
Tughluqabad was founded by:
The Social Science Faculty at SolvedNotes comprises passionate educators and storytellers dedicated to the CBSE Class 7 curriculum. We specialize in decoding the complex era of Medieval India covered in the ‘Our Pasts – II’ NCERT textbook. From the rise of the Delhi Sultans and the Mughal Empire to the vibrant regional cultures, our notes transform heavy historical data into engaging narratives and easy-to-recall timelines. Designed for clarity and retention, our content helps middle school students master NCERT History solutions and excel in their school examinations with confidence.